menu
天猫
京东
en
明博(中国)医疗
menu
医疗器械
- 制造业
放射治疗及影像
医院感染控制系统整体解决方案
手术器械及耗材
手术室整体解决方案
口腔设备及耗材
体外诊断试剂及仪器
实验室仪器及设备
透析设备及耗材
医用环保设备
制药装备
- 制造业
制药本部
山东新马制药装备有限公司
成都英德生物医药装备技术有限公司
上海远跃制药机械有限公司
苏州浙远自动化工程技术有限公司
上海盛本包装材料有限公司
搜索
搜索
首页
关于明博(中国)
品牌故事
品牌勋章
产品与服务
医疗器械
放射治疗及影像
医院感染控制系统整体解决方案
手术器械及耗材
手术室整体解决方案
口腔设备及耗材
体外诊断试剂及仪器
实验室仪器及设备
透析设备及耗材
医用环保设备
制药装备
制药本部
山东新马制药装备有限公司
成都英德生物医药装备技术有限公司
上海远跃制药机械有限公司
苏州浙远自动化工程技术有限公司
上海盛本包装材料有限公司
医疗服务
济南市平阴县中医医院
合肥东南骨科医院
安徽合肥东南外科医院
淄博市高青县中医医院
淄博昌国医院
山东基匹欧医疗系统有限公司
淄博众生医药有限公司
医疗商贸
明博(中国)医疗天猫旗舰店
明博(中国)医疗京东自营
上海泰美医疗器械有限公司
明博官方网站
热点新闻
企业公示
国有资产交易信息公示
ESG
旗帜引领
旗帜引领
学习教育专栏
联系我们
400-158-3393
明博(中国)医疗
menu
首页
关于明博(中国)
品牌故事
品牌勋章
产品与服务
医疗器械
制药装备
医疗服务
医疗商贸
明博官方网站
热点新闻
企业公示
国有资产交易信息公示
ESG
旗帜引领
旗帜引领
学习教育专栏
联系我们
天猫
|
京东
|
EN
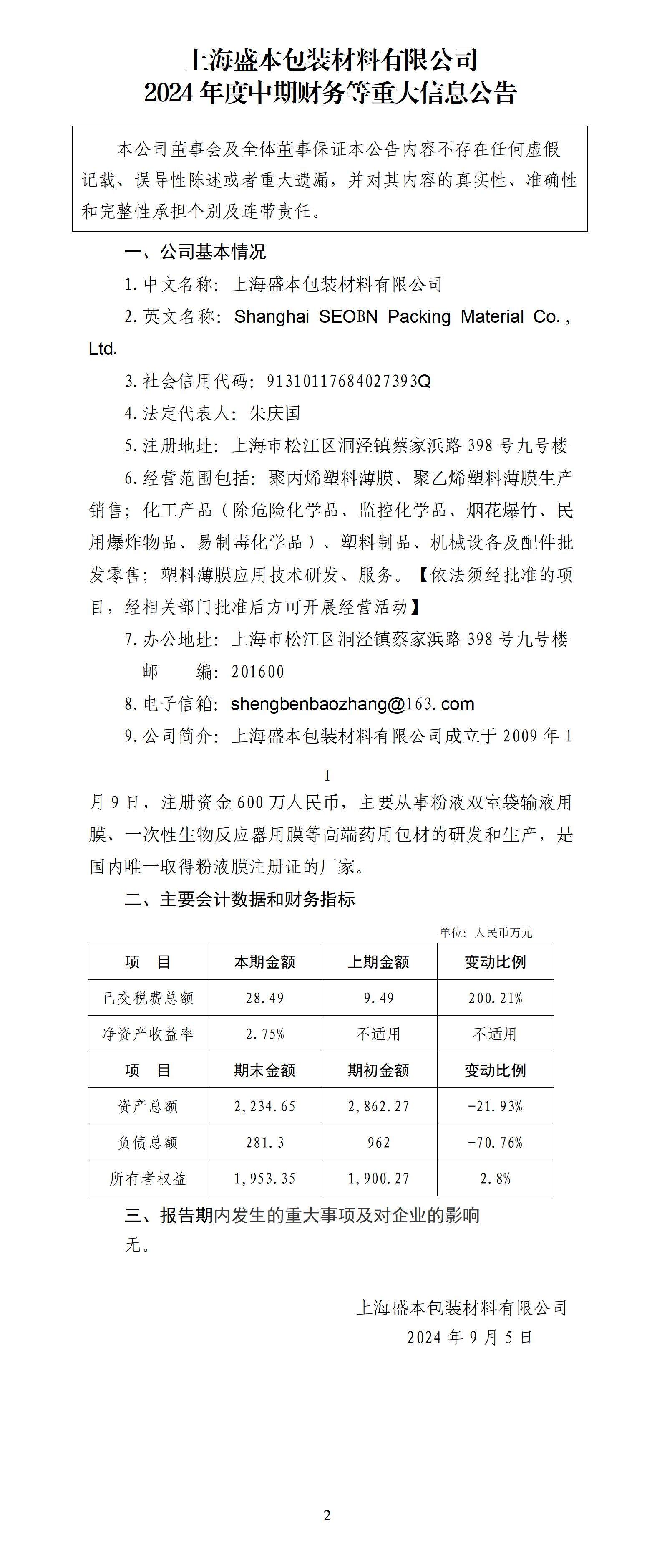
上海盛本包装材料有限公司2024年度中期财务等重大信息公告
返回列表
发布时间:2025-03-25
访问量:
next
上海秉程医疗器械有限公司2024年中期财务等重大信息公告
更多
马博在线登录入口
|
世俱杯网
|
雷火竞技电竞平台官网
|
德信官网
|
时博在线平台
|
亚新官方网站
|
球王会官方版网站登录入口
|
世俱杯网页版登录入口
|